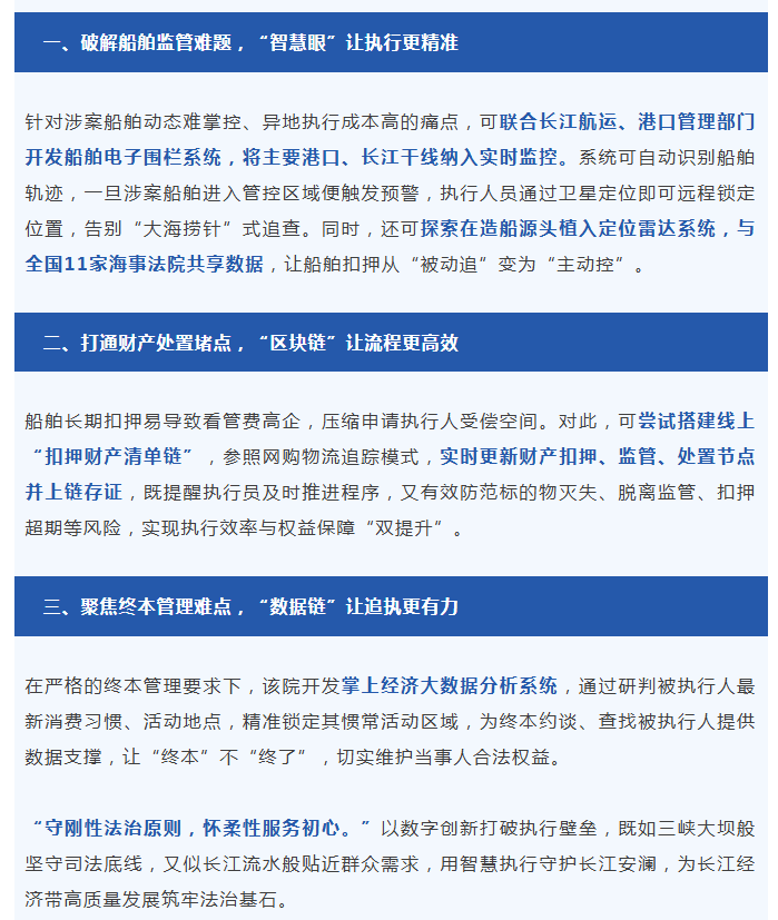
首页
新闻中心
高院介绍
湖北法院
审务公开
诉讼服务
执行动态
重点专题
裁判文书
法院文化
网站搜索
图片新闻
法院动态
媒体聚焦
本院概况
现任院长
历任院长
法院领导
机构设置
法院公告
案例指导
项目和信用信息公开
减刑假释暂予监外执行公示
学习贯彻党的二十届四中全会精神
党纪学习教育
主题教育
优化营商环境
长江大保护
人民法庭规范化建设
下基层察民情解民忧暖民心实践活动
书香法院建设
英雄模范
学习宣传贯彻党的二十大精神
湖北法院系统第二期青年干警训练营
第四届长江大保护司法论坛
全国两会聚焦
小楚说法
历史专题
民事文书
刑事文书
行政文书
执行文书
知识产权文书
赔偿文书
法官风采
法院数字图书馆
网站首页
>>
法院文化
>>
法官风采
周末青简 | 理论不囿于纸面,技术不悬浮于空中
发布时间:2025-11-01 访问次数:8442
编辑: 陈晓露 曹波
文章出处: 省法院青工委